Successful completion of QForm simulation workshop in Oxford in May
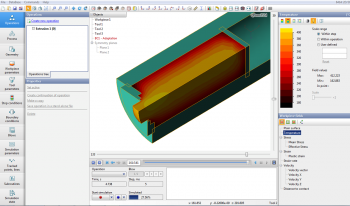
Two days QForm simulation workshop in Oxford has been successfully completed on May 16th. The major interest of this workshop was simulation of extrusion of Mg-alloys. The extrusion process has been simulated using both Lagrange and Euler approaches with the help of QForm 7 and QForm-Extrusion programs respectively.
The results obtained by two different methods have proved the accuracy and reliability of QForm simulation software while advantages and disadvantages of both methods have been discussed. Special attention has been paid to creating of coupled models including coupling of thermo-mechanical model of deformation with microstructural evolution. QForm 7 has unique facilities to program any user defined subroutine and implement it by just-in-time (JIT) compilation technique that excludes compilation and assembling phases. Any user defined material model can be taken as s source code and immediately used for simulation.
The next event dedicated to extrusion simulation using QForm software will take place in Saint-Petersburg on June 24th. Follow the link




