QForm UK Direct
QForm UK Direct is a computer-aided system for automated design of bulk forging preforming dies.
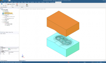
QForm UK Direct makes it possible to create a 3D model of the preforming dies for bulk forging processes and import the geometry into QForm UK to verify the result. The principle of QForm UK Direct is simple, but the calculation methods are based on thorough scientific research and analysis. You just need to use the finish forging dies as initial data and after the automatic generation to pick the best surface for preliminary dies. Designed 3D models can easily be imported into the QForm UK to check the process.
![]()
![]()
QForm UK Direct contains full functionality of a CAD software and uses QForm UK's calculation algorithms to generate surfaces. It is possible to refine die geometry in QForm UK Direct: add fillets, holes, and other necessary technological elements. The created geometry can be used for both QForm UK simulation and CAM systems.![]()
![]()
- Export of 3D die models
- Rapid generation of preforming dies surfaces
- Fast verification in QForm UK of obtained defect-free technological process
- Full functionality of the CAD direct modeling system
- User-friendly control of smoothing and offset parameters of surfaces
![]()
Discover how easy it is to create a 3D model of preforming dies for bulk forging processes using QForm UK Direct. These tutorials provide a step-by-step guide to the design process, from forging body creation to the final preparation of preforming dies. While the process is intuitive and simple, it is powered by impressively complex computational algorithms.




