QForm UK
QForm UK is intended for simulation and optimization of cold, warm and hot die forging, open die forging, rolling, profile extrusion and other metal forming processes. A variety of additional special modules such as microstructure prediction, heat treatment simulation, user subroutines assignment and other can be implemented in program.
QForm UK software has the most user-friendly interface in the market, the fastest simulation time thanks to the most modern programming techniques and wide functionality. The very powerful and universal software core makes it possible to simulate any kind of metal forming processes. We have put all of our 30 years’ worth of experience in metal forming simulation into the development of the only software in the market that has a fully automatically and highly adaptive mesh generator.
The most convenient interface in the market which helps to very easily solve problems of pre/post processing in one interface. Initial data preparation, results view and simulation are in one window. Having simulation, analysis and correction of simulation parameters and/or initial data for the simulation all in one window significantly increases working efficiency.
Forging simulation with rotational symmetry plane
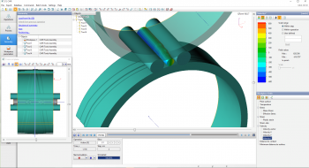
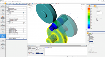
Simulation of connecting rod forging
New algorithms allow for very effective use of modern multicore processors and all computer resources, resulting in significantly faster simulations. Results can be displayed in real time even while a complicated simulation is running because the solver and user interface are separate but run concurrently.
The user assigns initial data, manages the simulation process and views simulation results from a single interface window. Many tools are available to allow the user to quickly define complex technological processes as well as to easily view the wealth of data available from the simulation.
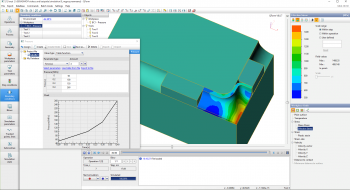
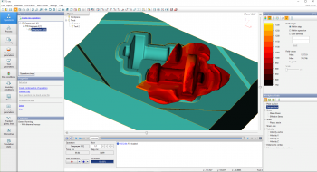
Mechanically coupled simulation. Effective stress in the tool
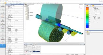
Сross-wedge rolling simulation
QForm UK can simulate most metal forming processes and the variety of processes that can be simulated in QForm UK is continuously being extended thanks to the following features:
- coupled thermo-mechanical problem in Workpiece-Tool system
- simulation of complex tools
- any number of instruments and workpieces in one simulation model
- forming of multiple workpieces of different materials
- simulation of spring loaded tool and load holder
- implicit and explicit integration method
- user defined functions (UDF)
Hydroforming simulation
Cross-roll piercing
- Special boundary conditions for workpiece and tool
- Simulation of visco-plastic and elastic-plastic deformation
- Simulation of thermo-elastic-plastic problem
- Powerful capabilities for modifying simulation parameters and finite element mesh
Mechanically coupled simulation of assembly tool
Simulation of skew rolling
- Simulation results import from popular casting simulation software (ProCast, MagmaSoft)
- Direct interface with JMatPro software for creation of rheological models of materials and creating TTT and CCT diagrams for heat treatment simulation
- Interfaces with software for microstructure and phase transformations simulation (MatiLDa)
End quenching simulation
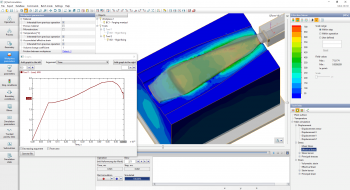
Elasto-visco-plastic simulation of flow-forming process
Finite element mesh generation and remeshing during simulation are carried out automatically and generally don’t require the user’s intervention.
QForm UK comes with a huge database of deformed materials, tool materials, drives and lubricants. There are models of mechanical, hydraulic and screw presses, hammers, rotational equipment and several friction models specified in the program.
The detailed user’s manual is translated into five languages and includes descriptions of all features of the program as well as many interesting examples and theoretical basics of metal forming processes simulation in QForm UK written in an easy to understand style.
Thanks to all these features the program is popular with scientists and academics as well as with industrial engineers and die designers.

Release Notes. QForm UK 11.2


